学生处
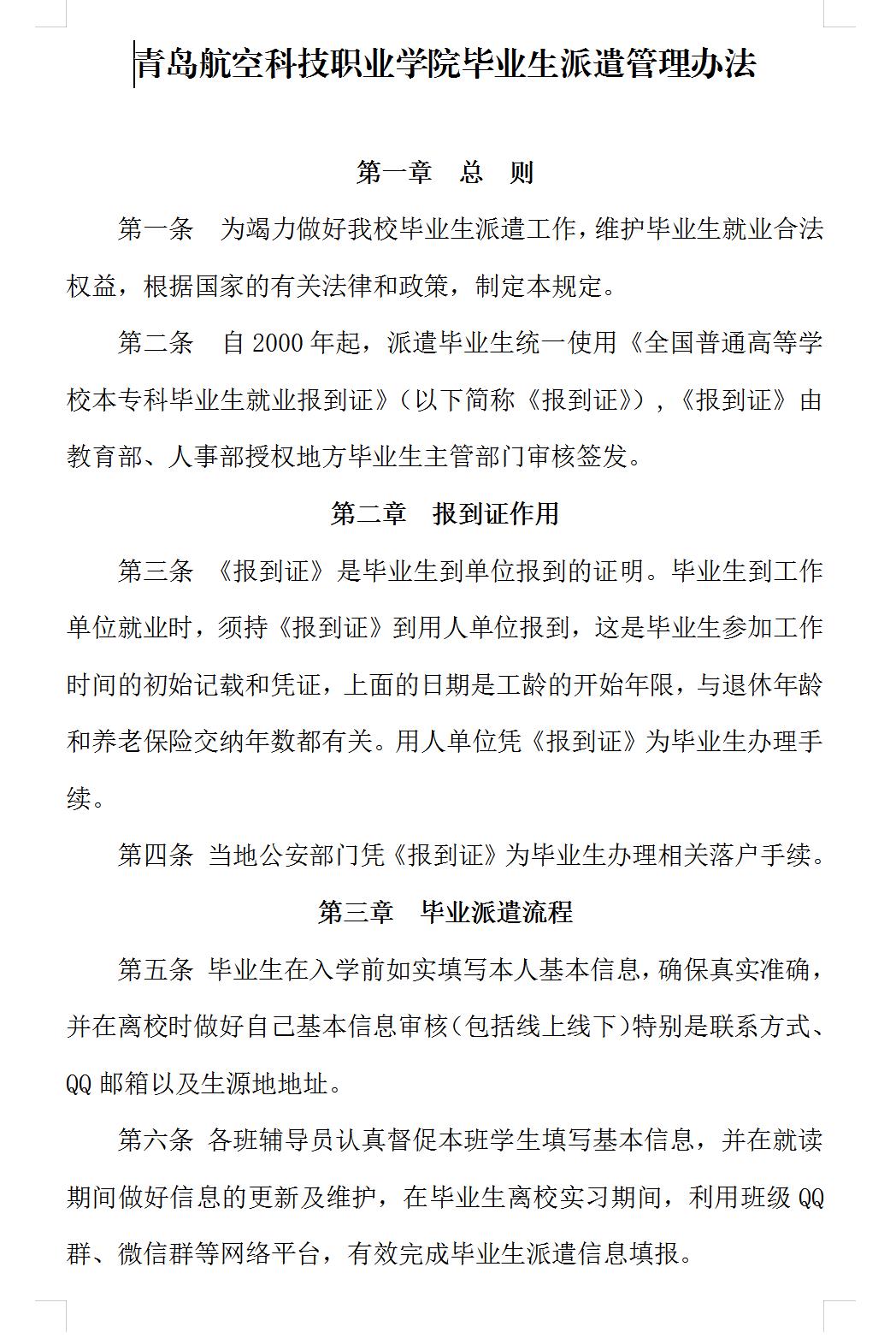
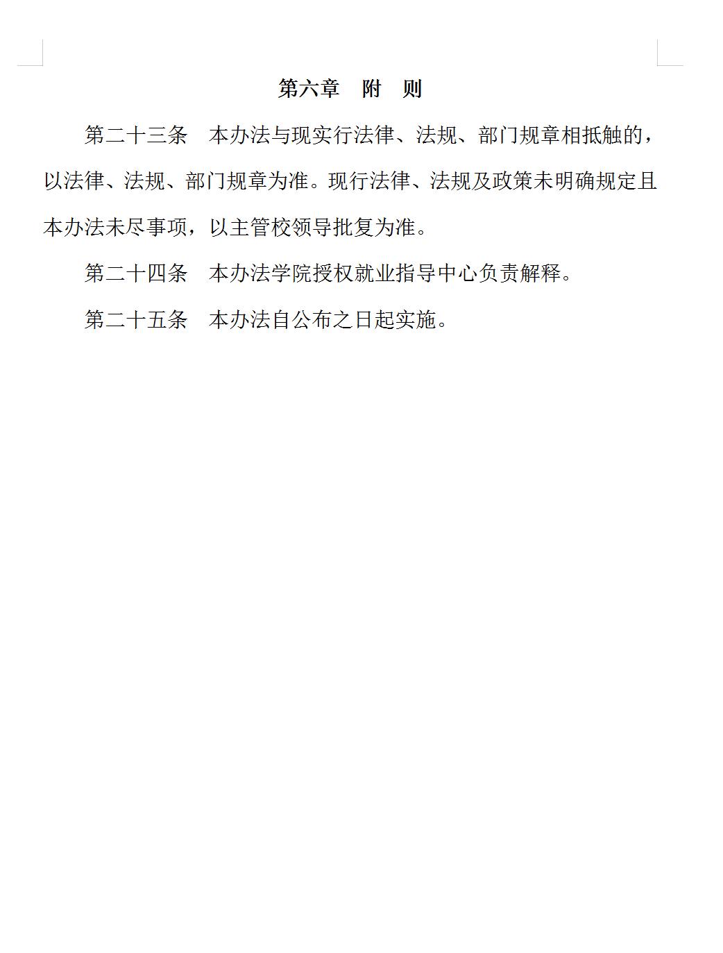
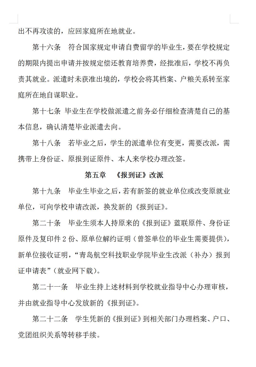
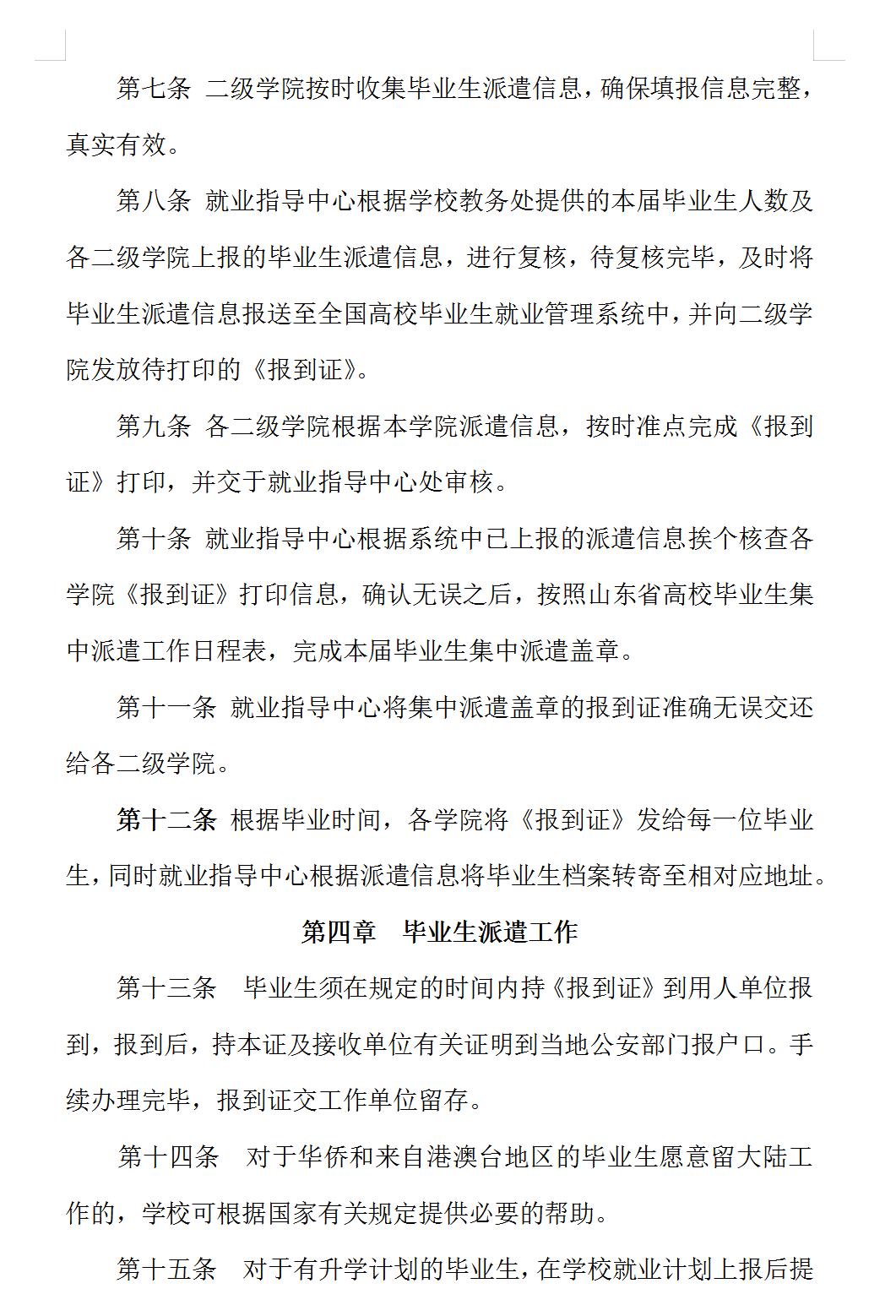
青岛航空科技职业学院毕业生派遣管理办法
2021-11-01
青岛航空科技职业学院毕业生派遣管理办法.docx
-
上一条:
青岛航空科技职业学院 国家助学金评审实施办法(试行)
返回主站
部门首页
办事指南
通知公告
学院首页
部门首页
学工新闻
办事指南
工作职责
通知公告
文件下载
资助政策
心理健康