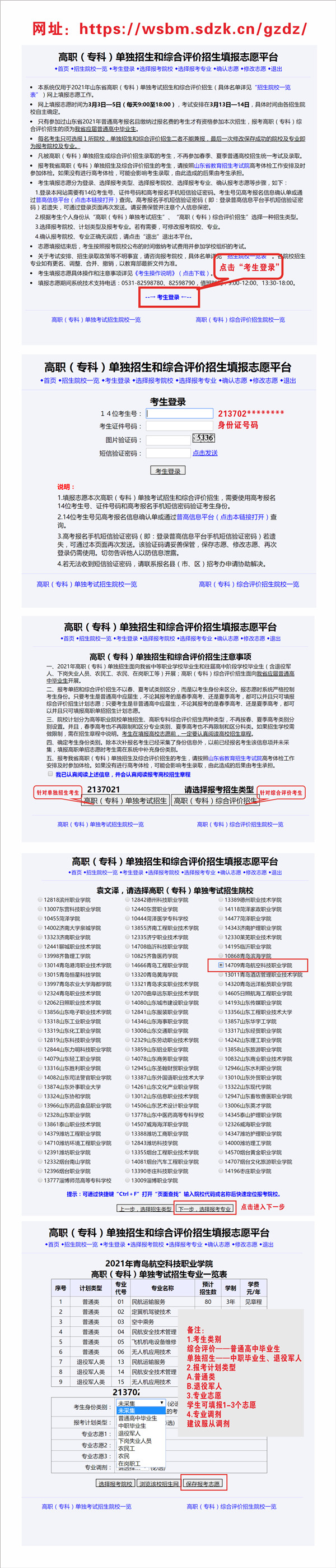
快收藏!青岛航空科技职业学院2021单独招生和综合评价志愿填报攻略
2021-03-04
4050
相关推荐
Related Recommend
28
2019-10
【集团新闻】围观2019民航西南地区客舱乘务员技能大赛,西航学子受益匪浅
12
2019-11
【集团新闻】点赞!西航学子支援军运会安检工作,专业表现获赞誉
13
2019-11
【集团新闻】优秀!才女洪嘉璐登上《一站到底》,实力非凡,风采无限
学院首页
新闻动态
在线报名
在线查询
学院概况
机构设置
党建工作
实训中心
招生专栏
就业天地
国际交流
校园文化
领导信箱
人才培养体系重构工作专栏